返回首页 | 设为主页 | 加为收藏
数显仪表
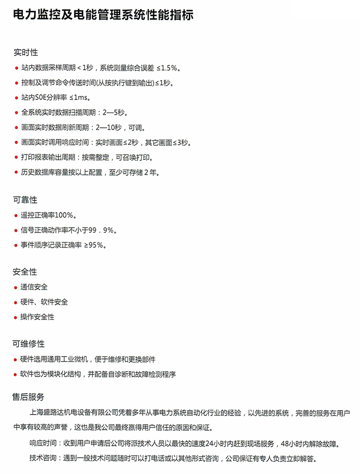
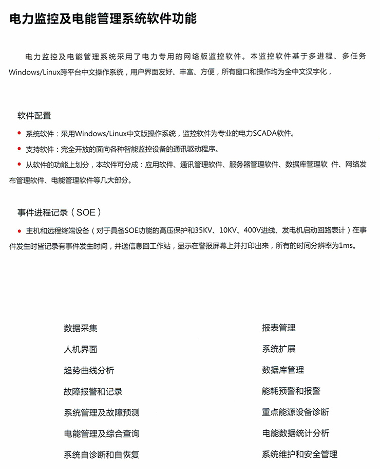
APMS100电力监控及EMCS100电能管理系统
EMCS3000能耗管理系统
全功能电能质量治理装置
产品 新闻


地 址:上海市中山西路179号5L室


电 话:021-54963332


在线QQ2376366045

 
 
当前位置:首页 - 机电展示 

产品名称:APMS100电力监控及EMCS100电能管理系统   产品编号:
产品说明:
返回首页 | 关于我们 | 联系我们 | 人才招聘 | 企业邮局    沪ICP备15056520号-1
Copyright @ 2006 上海盛路达机电设备有限公司 All Rights Reserved.   技术支持:上海智焕